
Действительно, ERP-системы предназначены для скрупулёзного планирования деятельности большого предприятия. У многих вендоров есть «готовые» решения для производства, которые учитывают множество аспектов той или иной отрасли – начиная от логистики и заканчивая управленческим учетом. Однако серьезные ERP-системы стоят серьезных денег.
Для того чтобы производство было готово перейти на ERP-систему, оно должно пройти несколько стадий ИТ-зрелости. В противном случае проект внедрения ERP может начать буксовать или вообще заглохнуть. Одной из стадий ИТ-зрелости компании является стадия автоматизации ключевых процессов – продаж и маркетинга.
В современном бизнесе потребитель диктует производству свои условия. Отделы продаж, подразделения маркетинга – все это проводники желаний клиента и источник денег для производства. Именно эти области и следует автоматизировать в первую очередь.
Современные CRM-системы отвечают за поддержку ведения продаж и маркетинг, их зона ответственности достаточно четко ограничена. Естественно, что стоимость внедрения CRM несопоставимо меньше стоимости внедрения системы ERP. При этом в случае производства можно конкретизировать задачи, которые позволяет решить внедрение CRM-системы:
С первыми двумя составляющими все достаточно просто. Первая – это классическое назначение CRM-системы. Вторая – его зеркальное отображение для поставщиков. Остановимся подробнее на маркетинговой составляющей.
Продуктовый маркетинг на предприятии охватывает несколько основных аспектов:
Чем может помочь CRM-система в данном случае?
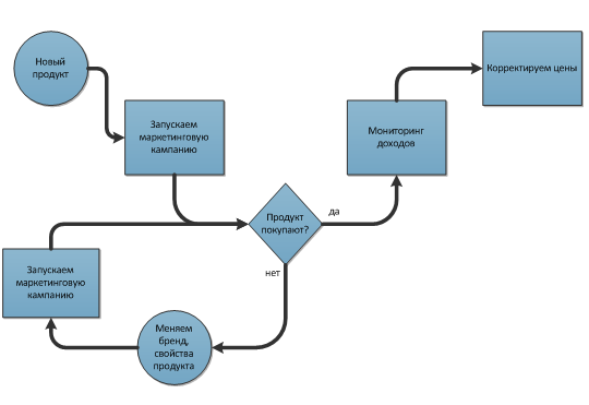
Как правило, схема вывода нового продукта проста и не имеет принципиальных различий по отраслям.

Рисунок 1
Вывод нового продукта на рынок
CRM-система, настроенная должным образом позволяет автоматизировать этот процесс в следующих моментах:
CRM-система позволяет четко выделить каждый канал продвижения продукта. Благодаря этому можно анализировать долю стоимости этого канала в совокупной стоимости продвижения продукта. В случае, если компания ведет анализ эффективности рекламных кампаний, CRM-система позволяет автоматизировать получение таких показателей, как:
Многие производственные компании, помимо лабораторных испытаний своей продукции проводят клиентские испытания. Система CRM позволяет вести информацию о проведенных клиентских испытаниях, продукции, прошедшей эти испытания и их результатах.
Это очень удобно – в одной системе работают и продажи, и маркетинг, и управление:
Этот вопрос актуален для любого производства, работающего в условиях конкурентного рынка. Источники информации для анализа:
Для ведения этой информации в CRM-системе организуется альтернативный универсальный продуктовый каталог, отражающий продуктовые каталоги конкурентов. Для его правильного наполнения специалисты по маркетингу должны иметь четкое понимание структуры продуктов на рынке и четко позиционировать свои продукты рамках данной структуры. Особое внимание при этом необходимо уделить выработке универсальной единицы измерения, которая позволит вести ценовое сравнение.
Ведение ценовой информации для конкурентных продуктов, как правило, осуществляется:
При этом информация заносится одинаковым образом в CRM-систему. В результате получается единый блок информации, который можно подвергнуть анализу. На выходе можно получить подробную отчетность:
В качестве удачного примера внедрения CRM можно привести проект ЗАО «Скинкеа» - ведущего отечественного разработчика и производитель современных высококачественных средств защиты, где Microsoft Dynamics была внедрена «с нуля». В настоящий момент в CRM-системе работает около 50 пользователей. Эффективность обслуживания клиентов возросла за счет:
Таким образом, можно резюмировать, что CRM-системы актуальны для предприятий производства, начиная с первых шагов его автоматизации. Особые внимание в случае внедрения CRM на производстве должно уделяться продуктовому маркетингу и сравнительной ценовой аналитике по продуктам. Последующее внедрение ERP-систем на производстве не отменяет имеющегося функционала CRM-систем, а дополняет его.
Виктор Орловский,
ведущий консультант департамента .CRM компании НОРБИТ
© НОРБИТ, 2014
© Издание 12NEWS (ИП Маринин А.Л.), 2014
CRM (Customer Relationship Management) - управление взаимоотношениями с клиентами
CRM включают в себя комплексный подход, методологию, инструменты и все бизнес-процессы, которые компания использует, чтобы создавать и отслеживать все контакты персонала с ее текущими и потенциальными клиентами.
С помощью CRM - функциональности различных систем автоматизируются многие процессы по обслуживанию клиентов, а вся накопленная информация о клиенте служит целям дальнейшего сервиса продаж и маркетинга.