
Роль планирования производства в экономике государства
Управление современным производством включает в себя большое количество общих и частных задач на разных уровнях, от управления оборудованием, приводами станков до управления финансовыми потоками предприятия[1]. Управляемость – один из важнейших критериев любого предприятия, живущего в условиях динамичной рыночной среды. Задачей каждого предприятия с точки зрения бизнеса является возможность в кратчайшие сроки, обусловленные конкуренцией, удовлетворить требования рынка с целью получения прибыли, закрепления своих позиций на рынке, реализации краткосрочных и долгосрочных перспектив.
Успех предприятия в таких условиях зависит, прежде всего, от того, как быстро будут приняты решения на каждом уровне управления. Гарантом в этом случае служит наличие на предприятии развитой автоматизированной системы управления предприятием (АСУП). При этом решения, принимаемые предприятием, могут касаться различных областей его производственно-финансовой деятельности, от игры на биржах и попыток диверсификации собственного капитала в сферы, характеризующиеся «быстрыми деньгами» до попыток монополизировать ту или иную нишу производства товаров. Но как показывает мировой финансовый кризис, начавшийся еще в 2008г., основой благополучия любой национальной экономики является все же производство, поскольку надежность любых финансовых пирамид, рано или поздно инициируемых национальными и транснациональными банковско-монетарными институтами, напрямую зависит от производственного базиса государства, от прочности его промышленного сектора. Поскольку в пиковый момент кризиса выясняется, что экономическое благополучие государства зависит не столько от количества обесценившихся денежных знаков и даже не от уровня капитализации предприятия, сколько от возможности предложить на рынок конкурентоспособные товары, от возможности приспосабливаться к внешним возмущениям системного характера и зарабатывать деньги в любых экономических обстоятельствах. Это означает, что приоритетными задачами любого государства является повышение управляемости именно производственной сферы – промышленных предприятий, которые могут составить конкуренцию на современном рынке товаров и услуг.
Если проанализировать современное предприятие с точки зрения перспектив и проблем (рис.1), то мы видим, что основные задачи, кроме традиционных, связанных с переоснащением, модернизацией производства и повышением качества продукции, лежат в плоскости оперативного реагирования и принятия оптимального решения, т.е. в наличии адекватной системы управления предприятием.

Рис.1. Перспективы и проблемы предприятий
Системные решения современных АСУП
К основным функциям современных АСУП можно отнести следующие (рис.2): анализ и моделирование; планирование; управление; контроль; проектирование и разработка; информационное обеспечение; логистика; сервисные функции. На рис.2 показаны лишь наиболее часто встречающиеся функции АСУП и их содержание, полный перечень может содержать, в зависимости от уровня автоматизации предприятия, более сотни позиций.
Часть этих функций, в особенности, планового характера, присутствовало еще в первых вариантах АСУП 70-г.г., где наиболее серьезное внимание уделялось функциям среднесрочного и оперативного планирования. Подобный акцент в сторону планирования вызван тем, что план работ во времени, с учетом ограничений финансового и технологического характера, является одной из важнейших составляющих процесса управления производством.

Рис.2. Функции АСУП предприятия
Бурное развитие вычислительной техники, начиная с конца XXвека, прикладной математики, накопленный опыт в управлении производственными системами, все это послужило технической базой для создания систем планирования производственных процессов как за рубежом, так и в Российской Федерации.
При этом надо отметить, что задачам планирования и управления не просто уделяется все большее внимание, – за последние 20 лет появилась целое направление в индустрии разработки программного обеспечения для производства. Вопросам разработки систем управления и планирования для промышленности придают все большее значение даже такие софтверные гиганты, как Microsoft.
В настоящее время, взамен устаревшим стандартам систем планирования классов MRP (Material Requirements Planning) иMRP-II (Manufacturing Resource Planning), пришли системы нового поколения– ERP (Enterprise resource planning), APS (Advanced Planning & Scheduling Systems) и MES (Manufacturing Execution Systems). Эти системные решения, апробированные за последние 15-20 лет на различных предприятиях машиностроительного комплекса, имеют различное назначение, функциональность и могут быть использованы как в отдельности, так и вместе.
Несмотря на имеющуюся полемику приверженцев различных платформ, указанных выше, надо отметить, что все они, несмотря на то, что имеют в своем составе функцию планирования на том или ином уровне детализации, могут являться отдельными частями общей системы – АСУП.
Существует два основных принципа управления (и планирования) большими системами [2] – централизованный и децентрализованный.
В случае централизованного планирования одна система, например, класса ERP, должна составлять расписания работы для всего парка оборудования предприятия как на среднесрочном горизонте планирования, так и на оперативном. Модули планирования современных ERP-систем часто включают в себя APS-системы, которые вполне могут справиться с построением расписания во втором случае, как наиболее тяжелом с вычислительной точки зрения. Но APS-системы обладают ограниченными возможностями при построении таких расписаний.
Во-первых, расписания строятся не только для конкретных единиц технологического оборудования – обрабатывающих центров (ОЦ), за эти расписания отвечают все цеховые службы, отвечающие за данный ОЦ. И если в том или ином цеху возникают проблемы, например, со своевременным обеспечением процессов переналадок оборудования или транспортными операциями (невыходы на работу персонала и другие причины), необходимостью более тщательного распределения работ между операторами различной квалификации, то такое количество частных производственных условий APS-система учесть не в состоянии. В большинстве случаев APS-системы для планирования используют весьма ограниченное количество критериев, чаще всего – критерий минимальной календарной длительности выполнения всего комплекса работ на горизонте планирования. Но для каждого цеха, каждого подразделения, в силу тех или иных сложившихся на конкретный момент обстоятельств, критерии планирования могут быть разными. В данном случае речь идет о построении расписаний для нескольких цехов, в ряде случаев связанных между собой общностью оборудования или технологическими маршрутами, с различными ограничениями и критериями.
В работе [3] рассмотрены подобные задачи, которые характеризуются сложными математическими моделями для автоматизированных производственных систем, но существующие на сегодняшний день APS-системы этих возможностей пока еще не поддерживают.
Во-вторых, любой план теряет точность прямо пропорционально величине горизонта планирования и количеству ОЦ, для которых ведется планирование. Это означает, что система централизованного планирования должна иметь возможность оперативного сбора информации и пересчета расписаний оперативного характера в режиме real-timeдля нескольких сотен, а иногда, и тысяч ОЦ. Это все равно, что генерал должен отдавать распоряжение и командовать непосредственно каждым солдатом своей армии в оперативном режиме. Как мы знаем, в теории управления большими системами такое положение вещей не всегда является осуществимым и в целях упрощения процесса управления и планирования используются принципы децентрализации.
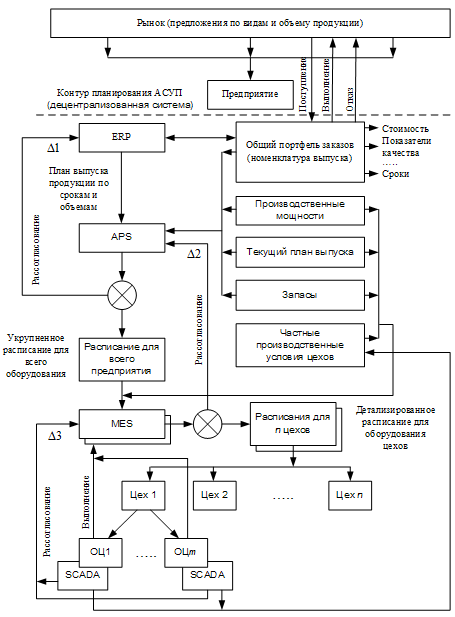
На рис.3 представлена схема процесса планирования производственных процессов в АСУП децентрализованного типа, включающая в себя, кроме систем классов ERP, APSи MES, еще и SCADA-системы (SupervisoryControlAndDataAcquisition).
Организующим элементом системы является ERP-система, выполняющая роль как учетно-информационной системы, так и системы управления. В ее задачи входит формирование портфеля заказов из предложений рынка различной продукции.
Первой задачей АСУП при формировании портфеля заказов является оценка возможности выполнения того или иного заказа, обладающего такими свойствами, как стоимость, сроки изготовления, объемы, параметры качества, соответствие требуемым техническим условиям и пр. Данная оценка проводится как с помощью несложных логистических инструментов, позволяющих определить возможность выполнения заказа с точки зрения существующего на предприятии уровня технологии (или – технологического уклада), возможности приобретения материалов и комплектующих, так и силами APS-систем, задача которых – определить возможность выполнения заказа во времени с учетом занятости производственных мощностей. При этом составляется расписание работы необходимых для выполнения анализируемой продукции ОЦ различных цехов. Расписание для вновь поступающей в портфель заказов продукции составляется с учетом того, что для ранее запланированных к производству заказов не пересматриваются моменты запуска и выпуска, т.е. при планировании используются либо существующие резервы времени, либо планирование изготовления предполагается на момент освобождения требуемых ОЦ от ранее запущенных в производство заказов.

Рис.3. Децентрализованная система планирования в АСУП
Если полученные в результате планирования сроки изготовления анализируемой продукции устраивают заказчика, то данная продукция поступает в портфель заказов. В противном случае рассматриваемая продукция не может быть принята в состав портфеля заказов.
В итоге соответствующие цехи и производственные подразделения получают от APS-системы определенный объем продукции, которую надо выполнить в указанные планом сроки. APS-система составляет планы, как правило, в момент поступления нового заказа. План по выпуску принятого к производству изделия спускается в те цехи, в которых должны быть изготовлены те или иные деталесборочные единицы (ДСЕ) данного изделия. Таким образом, каждый цех получает свое задание, которое содержит перечень изготавливаемых ДСЕ с указанием операций технологического маршрута, требуемые объемы, моменты времени по выполнению технологических операций на соответствующих ОЦ и сроки сдачи ДСЕ.
В принципе, каждый цех может использовать полученное расписание изготовления вновь полученных ДСЕ как директивное и руководствоваться только им, но как мы говорили выше, точность расписания напрямую зависит от длительности горизонта планирования и количества ОЦ, на которых составляется это расписание. Если директивные расписания от APS-системы могут поступать раз в неделю (при поступлении нового заказа), то для цеха актуально расписание на текущую смену или сутки. Каждый такой оперативный интервал времени характеризуется своими особенностями, как уже говорилось выше – комплектация обслуживающего персонала, временные неполадки оборудования и пр., т.е. каждый цех на текущий момент времени характеризуется собственными производственным условиями, которые могут препятствовать строгому выполнению расписания, выданного APS-системой. Например, при временном дефиците наладчиков оборудования, расписание для того или иного цеха целесообразно построить по критерию минимума количества времени, затрачиваемого на переналадку. При дефиците транспортных средств, – по критерию минимума времени, затрачиваемого на транспортные операции.
Поэтому поступившие от APS-системы в тот или иной цех задания пересматриваются MES-системой. Задача MES-системы – коррекция нового план-графика работы оборудования в соответствии с частными условиями цеха. MES-система составляет расписание для цеха при новых поступлениях заказов на оперативном интервале времени с учетом того критерия, который является наиболее актуальным для данного цеха в текущий момент времени. При этом моменты выпуска вновь поступивших ДСЕ, определенные ранее APS-системой, для MES-системы являются директивными. Можно выпустить эти ДСЕ раньше, пересмотрев расписание цеха, но нельзя выпускать позже срока, рассчитанного APS-системой. Причина этого директивного начала со стороны APS кроется в том, что сроки сдачи, рассчитанные APS согласованы с заказчиком и, в ряде случаев, присутствуют в договоре. Нарушение этих сроков выпуска может повлечь нарушение внешних, по отношению к предприятию, сроков поставок продукции со стороны заказчика, т.е. может нарушиться временная составляющая цепочки поставок. Для предприятия это может обернуться штрафными санкциями.
Кроме ограничений временного характера APS-система может сформулировать по определению (на основании построенного расписания) ограничения стоимостного характера – могут присутствовать ограничения на стоимость выполнения расписания по изготовлению заказов.
Итак, MES-система в контуре планирования АСУП составляет расписание для цеха или производственного участка на оперативном горизонте планирования исходя из ограничений внешнего и внутреннего характера по критерию, который наиболее полно отражает особенности цеха в текущий момент времени. К задачам MES-систем можно отнести не только единовременное составление расписания работы оборудования в течение краткосрочного горизонта планирования, но также постоянную его коррекцию во времени. В случае выхода из строя какого-либо ОЦ или другого объекта, участвующего в ходе технологического процесса, MES-система оценивает, в зависимости от времени восстановления отказавшей единицы оборудования и директивных сроков сдачи ДСЕ, как возможность сдвига по времени выполнения зависимых ДСЕ (при наличии резервов времени), так и пересчета как всего расписания, так и его части. Таким образом, MES-система обеспечивает наличия контура автоматического регулирования функции производства с учетом динамически меняющихся частных производственных условий производственных подразделений.
Необходимости внеплановой остановки оборудования не всегда связана с сообщениями операторов или наладчиков, получающих визуальную информацию общего характера. В ряде случаев брак изготовления или состояние оборудования не диагностируемы визуально, поэтому с целью сбора, анализа информации о качестве технологических процессов в общем контуре планирования АСУП должны использоваться SCADA-системы. Задача этих аппаратно-программных комплексов – сбор и информации о ходе технологического процесса (ТП) в реальном режиме времени, аварийное оповещение в случае выхода параметров ТП за пределы допустимых значений и поломки оборудования, а также – формирование журнала событий и связь с MES-системой. Таким образом, через взаимодействие систем MES и SCADA обеспечивается контроль качества протекания ТП и в дальнейшем – своевременное принятие решение об остановке оборудования, пересчете расписания.
Таким образом, мы видим, что система планирования производственных процессов на предприятии может быть организована за счет системной организации трехконтурной распределенной архитектуры – ERP→APS, APS→MES, MES→SCADA с обратной связью и соответствующих параметров рассогласования для каждого уровня Δ1, Δ2 и Δ3, на основании которых верхний уровень принимает решения о корректировке плановых директив для нижнего уровня. Так, например, рассогласования Δ3, поступающие со SCADA-систем, заставляют MES-систему в ряде случаев пересчитывать расписания. Рассогласования Δ2, поступающие с MES-систем, заставляют APS-системы либо уменьшить нагрузку на цеха (в случае невыполнения заказов в указанные сроки), либо пересчитать директивные сроки, рассогласования Δ1, поступающие с APS-системы, заставляют отказаться от тех или иных заказов либо пересмотреть сроки поставок со стороны заказчиков.
MES-система на предприятии может быть одна и при этом расписания будут строиться для каждого цеха независимо от других за исключением случаев, когда технологический маршрут ДСЕ проходит по нескольким цехам. В то же время допускается наличие на предприятии нескольких MES-систем от разных производителей. В большинстве случаев это обусловливается особенностями различных производственных подразделений (цехов и участков) и соответствующей специализацией самих MES-систем.
Особенности планирования жизненного цикла продукции
Рассмотренная выше схема децентрализованного планирования с трехзвенной архитектурой может быть использована не только для управления технологическими процессами. Жизненный цикл продукции (ЖЦП) в рамках предприятия включает в себя, кроме этапа производства, такие этапы, как: маркетинговые исследования, предварительное проектирование и разработка служебного назначения продукции [4], проектирование конструкции, разработка технологических процессов, технологическая подготовка производства, контроль и испытания, складирование и хранение на предприятии, транспортирование, дистрибуция, реализация продукции, эксплуатация, техническое обслуживание и утилизация.
При этом весь ЖЦП состоит из нескольких этапов (рис.4): ЖЦПП –ЖЦП на этапе производства продукции (этап предприятия); ЖЦПР – ЖЦП на этапе реализации продукции (этап дистрибуции, реализации продукции); ЖЦПЭ –ЖЦП на этапе эксплуатации продукции (этап потребителя); ЖЦПРМ –ЖЦП на этапе ремонта продукции (этап восстановления и ремонта продукции); ЖЦПУ –ЖЦП на этапе утилизации продукции (этап утилизации). За каждый из этих этапов отвечают различные структуры – производители, предприятия торговли, ремонтные предприятия, потребители и предприятия, отвечающие за утилизацию продукции.
С точки зрения повышения эффективности деятельности предприятия нас, прежде всего, интересует сокращение ЖЦП на этапе производства – ЖЦПП[5]. Надо отметить, что практически многие этапы ЖЦП сокращаются из года в год за счет все возрастающей динамики увеличения спроса на новые виды продукции, что является особенностью развитого общества потребления. Например, за счет маркетинговых и рекламных мероприятий, более точного прогнозирования спроса продукции на рынке и развития торговых сетей, сокращаются сроки реализации продукции. Этап эксплуатации изделий сокращается за счет появления на рынке новых моделей, увеличения доли импорта, укоренившегося в последние годы понятия морального старения продукта. Все эти факторы резко сокращает длительность этапа ЖЦПЭ. Расширение сети сервисных служб, оснащение их современной техникой и модульный принцип конструкций большинства изделий резко сокращают длительность ремонта – ЖЦПРМ.

Рис.4. Жизненный цикл продукции
При этом в общей цепочке ЖЦП с каждым годом усиливается дисбаланс между относительно постоянной длительностью этапа ЖЦПП и сокращением длительности остальных этапов.
Таким образом, сокращение большинства этапов ЖЦП заставляет производство все быстрее и быстрее выводить на рынок новые товары. При этом этап утилизации (ЖЦПУ) не оказывает какого-либо существенного влияния на современное производство, находящееся в непростых условиях динамично меняющейся рыночной среды. Динамика товарно-денежных отношений увеличивается все быстрее и преимущество в конкурентной борьбе появляется у тех предприятий, которые могут быстрее выпустить новую продукцию. Поэтому основной, глобальной задачей любого предприятия, в большей степени это касается предприятий машиностроительного комплекса, как гаранта экономической независимости и технологической безопасности государства, является сокращение всего ЖЦП, а не только этапа производства.
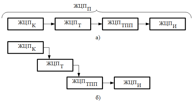
Если проанализировать этап ЖЦПП, то окажется, что он состоит не только из механической обработки и сборки продукции. Непосредственно изготовления продукции предшествуют этапы интеллектуального характера. Если не учитывать этап маркетинга, этап ЖЦПП, укрупнено, включает в себя следующие основные этапы (рис.5.а): этап конструкторской разработки изделия – ЖЦПК, этап разработки технологического процесса – ЖЦПТ, этап технологической подготовки производства – ЖЦПТППи непосредственно сам этап изготовления продукции – ЖЦПИ. Таким образом, упорядочению и планированию с целью сокращения общей длительности этапа ЖЦППподлежит не только цикл механической обработки (изготовления), но также все предшествующие ему этапы. При этом между этими этапами зачастую возникает сложная взаимосвязь во времени, обусловленная порядком выполнения всего комплекса работ, принятыми на предприятии особенностями организации производства. Могут встречаться как строго последовательные варианты этапов (рис.5.а), так и с перекрытием во времени (рис.5.б).

Рис.5. Варианты последовательности этапов жизненного цикла продукции
Последняя возможность возникает в том случае, если после утверждения сборочного чертежа изделия, конструктор (или несколько конструкторов) разрабатывает чертежи отдельных деталей, которые, после разработки, он может отдать технологу (или группе технологов), который, не дожидаясь полного окончания деталировки изделия, сможет приступить к разработке ТП изготовления той или иной детали. Такая возможность появляется с использованием систем классов PDM/PLM(ProductDataManagement/ProductLifeManagement) – в том или ином проекте изделия всегда можно увидеть готовность тех или иных документов (чертежей, ТП и других документов).
Если посмотреть на детальную картину интеллектуальных процессов (процессов, предшествующих процессу изготовления), то мы увидим, что они представляют собой сложную взаимосвязь расписаний работы соответствующих служб (рис.6).
Этап разработки ТП очень часто может начинаться до момента полного окончания этапа конструирования, – после разработки и утверждения сборочных чертежей изделий разработка ТП на отдельные детали могут начинаться по мере завершения разработки чертежей тех или иных деталей. Такая же картина может наблюдаться для этапов технологической подготовки производства (ТПП) и непосредственного изготовления деталей.
С помощью такого последовательно-параллельного способа планирования работ возможно сокращение длительности ЖЦПП отдельных изделий –
.

Рис.6. Взаимосвязь расписаний работы различных этапов ЖЦПП
При этом длительность ЖЦПП тем меньше, чем меньше разница между моментами начала смежных этапов ЖЦПП для каждого i-го изделия – величины времени
. Сокращение этих величин возможно только в одном случае – если модель планирования будет включать в себя как все этапы ЖЦПП, так и все исполнительные устройства, отвечающие за выполнение тех или иных работ ЖЦПП – множества инженеров-конструкторов, технологов, специалистов отделов АСТПП и множества рабочих центров по всей технологической цепочке (все технологическое оборудование предприятия). При этом диаграмма Гантта этапа ЖЦПИ будет представлена всеми производственными подразделениями предприятия (цехами) с последующей дифференциацией на расписания отдельных подразделений.
На сокращение указанных величин времени
сильно влияет возможность альтернативного назначения той или иной работы (разработки чертежа детали, ТП, выполнение операции и т.п.) на как можно большее число взаимозаменяемых обслуживающих устройств (конструкторов, технологов, РЦ), которые могут выполнить эту работу.
При решении таких задач комплексного планирования всех процессов на предприятии возможно использовании рассмотренной выше схемы децентрализованного планирования с трехзвенной архитектурой с использованием систем ERP, APS и MES. При этом принципы планировании, математические модели и алгоритмы остаются теми же, что и для случая планирования производственных и технологических процессов.
Особенности планирования с помощью MES-систем
Остановимся подробно на особенностях планирования в MES-системах. Не столько по причине того, что это относительно новый класс систем в структуре АСУП, сколько в силу того факта, что именно с помощью этих систем осуществляется планирование материальных потоков непосредственно в цехах и участках, там, где, собственно, и создается добавленная стоимость, которая является залогом успеха предприятия.
MES-системы, в отличии от APS-систем, к сожалению не могут похвастаться широким охватом спектра планируемых операций на горизонте планирования. В настоящее время MES-системам по силам формирование планов с размерностью задач порядка 200-250 ОЦ и 3000-4000 операций, т.е. MES-система может построить расписание работы оборудования для участка, цеха, но не для всего предприятия в целом. Объясняется это тем, что MES-системы, в отличие от APS-систем, строит расписания не за один проход (как в случае APS), а за несколько. В ряде случаев количество операций перебора вариантов достигает одного миллиона. При этом расписание, построенное ранее APS-системой, MES-система улучшает, оптимизирует. Этим достигается более высокая плотность построения расписаний, что позволяет более эффективно загрузить оборудование, устранить простои ОЦ и сократить общий производственный цикл изготовления продукции.
Это достигается за счет того, что в MES-системах используются достаточно сложные оптимизационные эвристические алгоритмы. Никакие другие системы планирования, как правило, не оптимизируют расписание, а только лишь находят первое допустимое решение, иногда очень далекое от оптимального и характеризующееся большими временами простоев оборудования.
Второй особенностью MES-систем является то, что они работают в оперативном режиме, приближенным, с точки зрения длительности технологических операций, к режиму real-time. На расчет суточного расписания для цеха MES-системе дается не более 3-5 минут.
Причина этого кроется в том, что такая оперативность востребована в случае пересчета расписания, т.е. скорость принятия решения в MES-системах на порядок выше, чем в любых других системах планирования.
MES-системы, в отличии от любых других систем, имеют в своем составе большое количество критериев планирования и их комбинаций, которые диспетчер может выбирать в соответствии со сложившейся текущей ситуацией в цехе.
Только MES-системы могут планировать операции в сборе, а также формировать нерегулярные партии запуска [1]. Эти возможности часто востребованы в машиностроительном производстве, а также в случаях, когда возможно объединение ряда различных партий ДСЕ, имеющих общность в плане обрабатываемых конструктивных элементов и поверхностей.
В ряде MES-систем возможно составление расписаний не только для ОЦ, но также для транспортных средств и бригад наладчиков, т.е. MES-системы позволяют оперировать классами обслуживающих устройств. Исследования показали, что в автоматизированных производственных системах характер обслуживания ОЦ транспортными средствами (ТС) при использовании традиционных методов построения расписаний подчиняется распределению Джурана-Парето (рис.7, А – традиционный вариант учета ТС, B– вариант учета в MESPolyPlan, Р – распределение Парето), доминирование которого ранее приписывалось исключительно социально-экономическим системам с возможностью самоорганизации.

Рис.7. Комплексный подход к учету вспомогательных ОУ
Это означает, что 80% транспортных средств, бригад наладчиков и других обслуживающих устройств, подчиненных графику работы ОЦ, будут загружены только на 20%. На рис.8,а показан случай, когда традиционные методы составления расписаний для 30 станков потребовали 23 транспортных средства, загрузка которых была сильно дифференцирована. Использование в MES-системе PolyPlanмоделей с несколькими классами обслуживающих устройств (рис.8,б) позволяет получить для данного примера расписание, полностью укладывающиеся в ограничения по срокам, но при этом количество транспортных средств сокращается до 3 штук при практически одинаковой загрузке в течение горизонта планирования.

а) Вариант расписания, построенный по традиционной методике

б) Вариант расписания, построенный с учетом нескольких классов обслуживающих устройств
Рис.8. Варианты построения расписания для вспомогательного оборудования
Немаловажной особенностью MES-систем, особенно в пору экономического кризиса, является прозрачность всех формируемых расписаний. Дело в том, что при использовании MES-систем для составления расписаний работы оборудования все неточности, а в ряде случаев – преднамеренные, связанные с нормированием, сразу становятся очевидными. Разница между действительными затратами времени и неверными данными в ТП в 5% и более не остается незамеченной ни в цеху, ни на столе руководителя, что позволяет перейти к действительной экономии материальных и людских ресурсов.
Заключение
В статье был рассмотрен комплексный подход к созданию системы планирования технологических и бизнес-процессов на предприятии на основе использования современных систем учета, планирования и оперативного контроля различных классов – ERP, APS, MES, SCADA. Идея комплексности планирования в АСУП носит характер не идеальности решения, а системности, поскольку невозможно, в силу зависимости на предприятии большого количества процессов, ресурсов, исполнителей, решить полностью только наиболее важные локальные проблемы. Любые ошибки на любом из уровней управления могут свести на нет все усилия, затраченные на любом другом уровне управления.
Возможно ли сейчас, в пору финансового кризиса, когда предприятия озадачены решением более простых, на первый взгляд, и злободневных текущих финансовых проблем, создание комплексных системных решений в области управления и планирования? Возможно, если поставлена цель создания такой системы. Такие системы не могут инсталлироваться за один-два месяца, это – предмет долгосрочной перспективы, перспективы создания гибкой системы управления, позволяющей контролировать и управлять всеми ресурсами предприятия в реальном режиме времени, позволяющей добиваться сокращения длительности производственного цикла, сокращения непроизводительных потерь и повышать устойчивость предприятия в динамически меняющихся условиях современного рынка продукции.
2011 © Загидуллин Равиль Рустэм-бекович, докт. техн. наук, профессор каф. АТП Уфимского Государственного Авиационного Технического Университета
12NEWS
Литература
1. Загидуллин Р.Р. Управление машиностроительным производством с помощью систем MES, APS, ERP. – Старый Оскол: ТНТ. – 2011.- 369 с.
2. Системный анализ и принятие решений. Словарь-справочник./Под ред. В.Н. Волковой, В.Н. Козлова. – М.: Высшая школа. – 2004. – 616 с.
3. Загидуллин, Р.Р. Оперативно-календарное планирование в гибких производственных системах /Под. ред. В.Ц. Зориктуева. – М.: Изд-во МАИ, 2004. – 208 с.
4. Колесов, И.М. Основы технологии машиностроения: Учебник для машиностроительных вузов. – М.: Машиностроение, СТАНКИН, 1997. 592 с.
5. Загидуллин, Р.Р. Управление жизненным циклом продукции. М.: СТИН, 2008, № 6, С. 2 – 4.
© Издание 12NEWS (ИП Маринин А.Л.), 2011